Б питания схема

Схема регулируемого блока питания на 12 вольт на 3 транзисторах. Блок питания 0-30 вольт регулируемый схема. Схема блока питания на 12 вольт с регулировкой напряжения. Kicx rts 4. Мощный стабилизированный блок питания на 12 вольт.
Схема регулируемого блока питания на 12 вольт на 3 транзисторах. Блок питания 0-30 вольт регулируемый схема. Схема блока питания на 12 вольт с регулировкой напряжения. Kicx rts 4. Мощный стабилизированный блок питания на 12 вольт.
Двухполярный бп схема. Источник питания б5-47 схема. Импульсный блок питания б5-46-50 регулируемый. Блок питания с регулировкой напряжения схема 24в. Схемы импульсных бп с регулировкой тока и напряжения.
Двухполярный бп схема. Источник питания б5-47 схема. Импульсный блок питания б5-46-50 регулируемый. Блок питания с регулировкой напряжения схема 24в. Схемы импульсных бп с регулировкой тока и напряжения.
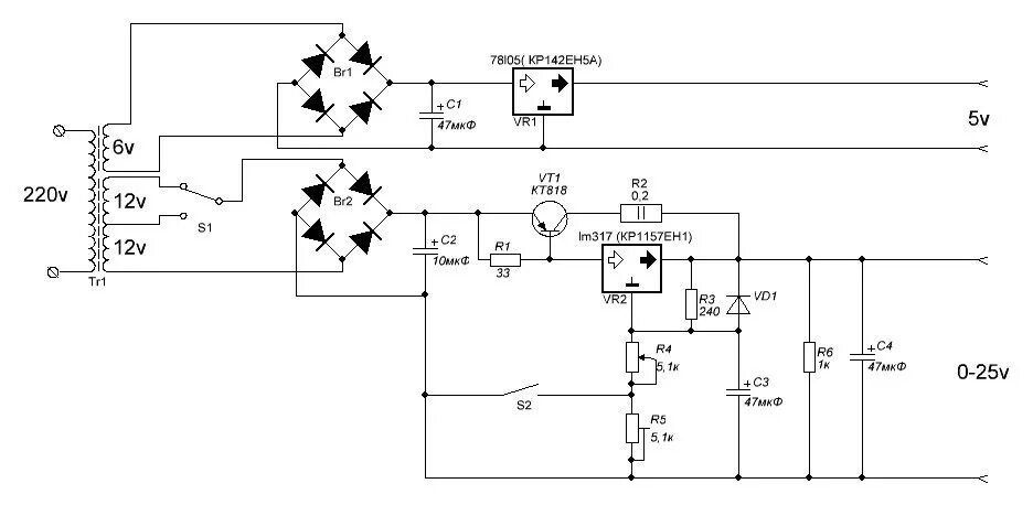
Схема стабилизированного блока питания на 5 вольт на транзисторах. Блок питания 0-30 вольт регулируемый схема. Блок питания на крен 142ен8б. Блок питания б5-49 схема электрическая принципиальная. Б питания схема.
Схема стабилизированного блока питания на 5 вольт на транзисторах. Блок питания 0-30 вольт регулируемый схема. Блок питания на крен 142ен8б. Блок питания б5-49 схема электрическая принципиальная. Б питания схема.
Бп-3а схема. Стабилизированный регулируемый блок питания схема. Регулируемый трансформаторный блок питания схема. Схема выпрямителя-стабилизатора 12 в. Схема импульсного источника питания с регулировкой тока и напряжения.
Бп-3а схема. Стабилизированный регулируемый блок питания схема. Регулируемый трансформаторный блок питания схема. Схема выпрямителя-стабилизатора 12 в. Схема импульсного источника питания с регулировкой тока и напряжения.
Прибор ночного видения пнв-57 схема электрическая. Блок питания 12 вольт 5 ампер схема. Схема регулируемого блока питания на 12 вольт 10ампер. Б питания схема. Б питания схема.
Прибор ночного видения пнв-57 схема электрическая. Блок питания 12 вольт 5 ампер схема. Схема регулируемого блока питания на 12 вольт 10ампер. Б питания схема. Б питания схема.
Стабилизатор напряжения 12в 5а схема. Стабилизированный блок питания схема принципиальная. Лабораторный блок питания бпс-50. 100 схема. Регулируемый блок питания на транзисторе п213.
Стабилизатор напряжения 12в 5а схема. Стабилизированный блок питания схема принципиальная. Лабораторный блок питания бпс-50. 100 схема. Регулируемый блок питания на транзисторе п213.
Б питания схема. Двуполярный блок питания на к142ен2. Регулируемый блок питания на кт805бм. Линейный регулируемый блок питания схема. Б питания схема.
Б питания схема. Двуполярный блок питания на к142ен2. Регулируемый блок питания на кт805бм. Линейный регулируемый блок питания схема. Б питания схема.
Блок питания б5-70 схема электрическая. Стабилизированный регулируемый источник питания схема. Б питания схема. Б питания схема. Б питания схема.
Блок питания б5-70 схема электрическая. Стабилизированный регулируемый источник питания схема. Б питания схема. Б питания схема. Б питания схема.
Усилитель kicx rts 4. Электросхема блока питания 12в. Схема простого регулируемого блока питания на 12 вольт. Лабораторный блок питания с регулировкой напряжения схема. Б питания схема.
Усилитель kicx rts 4. Электросхема блока питания 12в. Схема простого регулируемого блока питания на 12 вольт. Лабораторный блок питания с регулировкой напряжения схема. Б питания схема.
Блок питания регулируемый 30в 30а схема. Схема регулируемого блока питания на 30 вольт. Принципиальные схемы регулируемых блоков питания. Регулируемый блок питания 40 вольт схема. Блок питания 5в 5а схема.
Блок питания регулируемый 30в 30а схема. Схема регулируемого блока питания на 30 вольт. Принципиальные схемы регулируемых блоков питания. Регулируемый блок питания 40 вольт схема. Блок питания 5в 5а схема.
Регулируемый блок питания на транзисторах кт825. Мощный блок питания на транзисторах кт818. Б питания схема. Бп стабилизированный 12в 2а схема. Схема б5-7 схема блока питания.
Регулируемый блок питания на транзисторах кт825. Мощный блок питания на транзисторах кт818. Б питания схема. Бп стабилизированный 12в 2а схема. Схема б5-7 схема блока питания.
Б питания схема. Блок питания на 30 вольт схема регулируемый мощный. Б питания схема. Б питания схема. Лабораторный блок питания 30в 5а.
Б питания схема. Блок питания на 30 вольт схема регулируемый мощный. Б питания схема. Б питания схема. Лабораторный блок питания 30в 5а.
Лабораторный блок питания 0-120 вольт схема. Лабораторный блок питания на п210 транзисторе. Б питания схема. Мощный импульсный лабораторный блок питания. Бп-24 блок питания схема с регулировкой напряжения самодельный.
Лабораторный блок питания 0-120 вольт схема. Лабораторный блок питания на п210 транзисторе. Б питания схема. Мощный импульсный лабораторный блок питания. Бп-24 блок питания схема с регулировкой напряжения самодельный.
Регулируемый источник питания схема. Кр142ен8б регулируемый блок питания схема. Схема импульсного блока питания с регулировкой тока и напряжения. Источник питания постоянного тока б5-48 схема. Регулируемый блок питания 0-12 вольт своими руками.
Регулируемый источник питания схема. Кр142ен8б регулируемый блок питания схема. Схема импульсного блока питания с регулировкой тока и напряжения. Источник питания постоянного тока б5-48 схема. Регулируемый блок питания 0-12 вольт своими руками.
Tl431 в схеме бп. Блок питания 12в 2а схема. Блок питания б5-7 схема электрическая. Регулируемый блок питания на транзисторах кт825. Схема простого блока питания.
Tl431 в схеме бп. Блок питания 12в 2а схема. Блок питания б5-7 схема электрическая. Регулируемый блок питания на транзисторах кт825. Схема простого блока питания.
Регулируемый блок питания на 12 вольт схема. Стабилизатор напряжения кр142ен8б. Принципиальная схема лабораторного источника питания. Стабилизатор напряжения 30в 10а схема. Блок питания 12 вольт с регулировкой напряжения.
Регулируемый блок питания на 12 вольт схема. Стабилизатор напряжения кр142ен8б. Принципиальная схема лабораторного источника питания. Стабилизатор напряжения 30в 10а схема. Блок питания 12 вольт с регулировкой напряжения.
Регулируемый блок питания на кт815. Блок питания б5-10 схема электрическая принципиальная. Б питания схема. Б питания схема. Двуполярный блок питания схема.
Регулируемый блок питания на кт815. Блок питания б5-10 схема электрическая принципиальная. Б питания схема. Б питания схема. Двуполярный блок питания схема.
Б питания схема. 100 схема. Источник питания постоянного тока б5-47 схема. Бп-3а блок питания схема принципиальная электрическая. Схема блока питания с регулировкой напряжения на транзисторе кт805.
Б питания схема. 100 схема. Источник питания постоянного тока б5-47 схема. Бп-3а блок питания схема принципиальная электрическая. Схема блока питания с регулировкой напряжения на транзисторе кт805.
Мощный лабораторный блок питания на транзисторах п210. Двух оляный лабораторный блок питания. Б питания схема. Б питания схема. Схема регулируемого блока питания на кт805.
Мощный лабораторный блок питания на транзисторах п210. Двух оляный лабораторный блок питания. Б питания схема. Б питания схема. Схема регулируемого блока питания на кт805.
Регулируемый блок питания на 12 вольт схема. Б питания схема. Схема б5-30 источник питания постоянного тока схема. Линейный регулируемый блок питания схема. Схема стабилизированного блока питания на 5 вольт на транзисторах.
Регулируемый блок питания на 12 вольт схема. Б питания схема. Схема б5-30 источник питания постоянного тока схема. Линейный регулируемый блок питания схема. Схема стабилизированного блока питания на 5 вольт на транзисторах.